居易国际集团控股有限公司

2019-06-10 00:00


居易国际集团控股有限公司


居易国际集团控股有限公司(以下简称“居易国际”)是一家提供地产投资、项目开发、物业管理等领域的全程管理服务商。居易国际凭借团队成员在房地产投资及开发领域的卓越见解和丰富的经验,系统地将房地产投资评估、尽职调查、前期规划、市场调研、产品定位、工程管理、营销管理、物业服务等各个环节进行了完美的整合,形成了规范化的投资管理、开发管理、运营管理运作流程,从而在项目运营中,将预期的收益最大化,将潜在的风险得到有效控制。

在投资管理领域,居易国际作为投资合伙人发起了盛诺金地产基金,同时成为盛诺金地产基金的管理人。盛诺金地产基金凭借专业、守信的企业精神以及创新、优质的服务,通过谨慎性的工作,致力于投资价值发现、价值筛选、价值拥有、价值提升、价值放大和价值兑现。

在开发管理领域,居易国际鲜明地提出要做“中国心灵地产的倡导者、实践者和领导者”,坚持“为爱筑家、为心服务”以专业化、跨区域为发展方向、在北京、南京、沈阳、济南、郑州等多个大中城市建立以心灵关怀为核心理念的住宅产品系列,面向迅速扩大的城市中坚阶层,精心打造“注重人性,在消费者体验过程中不断予以关怀,给消费者带来愉悦生活体验”的身心和谐的易居环境。

历经数载,居易国际凭借雄厚的实力和东方传统哲学与西方现代经营科学的契合文化,坚持以人为本、以资产为纽带、以效益为中心;充分发挥管理优势,在市场竞争中始终保持行业领先地位。同时,居易国际立足长远,放眼全球,不断超越自我,精心打造“居易国际”企业品牌,致力于成为国际化的大型专业地产项目投资机构与管理服务商。


流程:

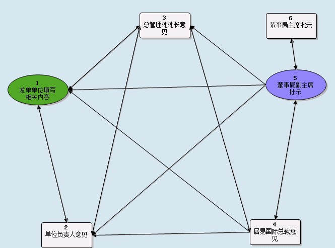
一、董事会文件签署申请报告

流程功能:逐级进行申报,对公司董事会文件的成文前期的一个签审流程,形成固定流程;流程流转说明:部门人员提出重要文件签署审申请,经各级领导审批,最后成文通报各个环节知晓;

使用范围:集团总管理处和董事会成员;

表单:


流程图:董事会文件签署申请报告

流程图说明:

由申请人向本单位负责人提出发文申请,经单位领导填写意见后,按管理权限,须由集团相关领导依次签字批示的,最终交由董事局主席批示后,再由副主席正式签署后形成公文。

1、1之后的所有步骤都有回退到这前步骤的功能;

2、单位负责人审批完1,确认无误后,流程流转方向为:3,如果不妥再退回1;

3、由集团总管理处对前期文件进行把关,确认后,再将流程流转方向为集团高层:4、2、1  ,灵活的步骤选择;

4、由集团总裁对交由集团董事会副主席和主席的文件进行再次把关,并转入:5、3、2、1  ;

5、由集团董事会副主席对总裁向上承报的文件进行把关,并最终交于主席批示。如有无须董事会主席批示的,有权限自行选择流程步骤,可选操作有:6、4、3、2、1,交结束流程。只有董事会副主席有权限对流程进行结束的权限,并且只有第5和第6对签署文件有打印的权限,成文的前提就是参照流程图示及表单的打印稿。

6、董事会主席只针对副主席提交的需要签审的文件进行批示,并交由5代为行权。


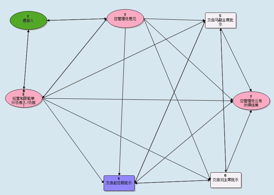
二、居易国际总管理处业务签核单:

流程功能:总管理处是公司的一个核心事务处理机构,承上启下的业务宗旨及处理环节都要经过这个部门逐级进行签批,对公司董事会文件的成文前期的一个签审流程,形成固定流程;

另,在此流程中,执行主席的操作较为特殊,可凌驾于权限顶部,可在流程执行过程中,灵活处理和调度各环节的走向,灵活性在本流程中体现较为生动。

流程流转说明:部门人员提出重要文件签署审申请,经各级领导审批,最后成文通报各个环节知晓,同时对附件和文档主体的权限也作了相应的考虑,其中打印只允许总管理处以上的职权部门或个人能够打印,并设置了相关的查询和监控的权限,保证了内部文档的安全性。形成最终意见的文档最终要由总管理处存档,并跟踪整个执行过程。

使用范围:集团各职能部门,总管理处和董事会成员;

流程图如下


具体表单如下:


表单:居易国际总管理处业务签核单


流程图示:



1、1之后的所有步骤都有回退到这前步骤的功能;

2、经营和职能单位负责人包括经营主体总裁办理1提交业务,确认无误后,流程流转方向为:3,如果不妥再退回1再次整改,并可根据实际职权,自行选择上级或下级进行流转,并有结束流程的权限,依次可操作步骤有2(注:一个经营主体有可能有两个总裁,所以有平行传审的功能需求),7,6,5,4;

3、由集团总管理处对前期文档内容进行把关,确认后,再将流程流转方向为集团管理层高层:4、5、6、7、2、1 并可直接结束,灵活的步骤选择;

4、由集团赵总裁对交由集团董事会副主席和主席的文件进行再次把关,并转入:5、6、7;

5、由集团董事会副主席对总裁向上承报的文件进行把关,并最终交于主席批示。如有无须董事会主席批示的,有权限自行选择流程步骤,可选操作有:6、4、7;

6、董事会主席只针对副主席提交的需要签审的文件进行批示,并交由7、5、4代为行权。

7、总管理处对最终结果进行处理,公布处理结果并归档,可结束流程。


三、业务联系函:

流程功能:逐级进行申报,对公司董事会文件的成文前期的一个签审流程,形成固定流程;流程流转说明:部门人员提出重要文件签署审申请,经各级领导审批,最后成文通报各个环节知晓;

使用范围:集团和经营体及总管理处和董事会成员等;

表单:

流程图如下:



流程图示:


此流程看似简单,但是确是集团内最为常用的简易流程作业,企业内部部门间沟通和成文的必用的流程,以此来形成工作备忘以及一些工作证据性文档的产生,都依赖于此,因此从表单上可以看出,环节不多,但基本把工作中最常用的沟通,及定性意见都通过此流程得以实现,具体使用:

1 发函单位有工作项目需向另外的兄弟单位沟通,并成文的流程,由发起人填写相关事由有其它内容,先交于上级部门或人员进行把关,评审,无异义便进行3、2。

2 发函单位确认提交人的信息无异议时便交于收函单位进行意见补充并回馈。可选操作有1、3;

3 收函单位收到后,填写最终意见并可交于1、2;最后由1根据实际的流程达到的工作预期来决定是否终止该流程。


市场动态

12/15

2025

——论一体化平台如何根治信息孤岛并构建可复用的数字资产摘要:本文通过深度类比汽车工业从“燃油车”到“智能电动车”的范式革命,系统揭示了当前企业信息化陷入“数据孤岛”困局的根本原因——传统“组装式”软件架构的固有缺陷。文章指出,以“一体化数字平台”为核心的新一代企业软件架构,不仅是技术路径的升级,更是管理思想与数字资产观的彻底重构。唯有通过“总体规划、分步实施”的策略,构建统一的数据与业务“动...

10/17

2025

——从孤立的客户管理到以客户为中心的企业运营系统摘要本文批判了传统CRM系统将“客户关系管理”狭隘化为销售部门自动化工具的现状。基于二十多年的行业实践研究,我们提出:CRM的本质是企业的“战略运营框架(S&OP)”,而非单一功能软件。其核心在于将客户(C)视为一切业务的源头,通过关系(R)的动态数据流,驱动企业内部所有运营环节(M)的协同管理。本文首次清晰定义了CRM的三大客户形态(B2B,...

09/05

2025

一位从泥泞中走出来的工程企业管理者的心声开场:我们正坐在金矿上挨饿我的公司曾经承接过一个数亿的政府重点项目。在旁人看来,风光无限。但其中的煎熬,只有我自己知道:项目经理:在工地上用微信报进度,回到办公室再填进Excel表格;采购部:因为没及时看到最新的设计变更,导致一批价值不菲的建材订错,积压在仓库;财务部:和项目部每个月都要为了一笔款项是否该支付扯皮半天,因为数据对不上;我本人:在向董事长...

09/05

2025

开场白:制造业老板的切肤之痛几年前,某公司年产值突破了5个亿,但老板却陷入了前所未有的焦虑。他发现,企业越大,效率反而越低:² 仓库里:堆满了为“预计大单”准备的原料,但订单迟迟不来;² 生产线上:紧急插单、换线成了家常便饭,工人们疲于奔命,效率低下;² 销售部:抱怨生产拖沓,无法准时交付;生产部指责销售预测永远是“瞎猜”;² 财务部:月底关账,需要七八个人加班一周,才能勉强把数据“凑”平。...

08/05

2025

——给企业一双“敏捷之手”,释放ERP的未尽之力当ERP成为企业的“主干道”,思泉低代码就是自由规划“毛细血管”的终极工具。——不颠覆ERP,只唤醒它的无限可能!一、ERP的困局:为什么上了ERP,效率反而被锁死?※许多企业投入百万部署ERP后,却陷入新困境;※一线急需求:车间要定制报工系统,IT部排期半年;※业务常变卦:销售临时改审批流,需重金请原厂开发;※数据割裂:仓库用Excel补录数...

01/03

2025

随着2025年的钟声的敲响,由思泉软件举办的“数字化校长联盟”研讨会在2024年12月31号圆满结束了。
服务热线:0755-86030152
零代码开发框架快速开发框架零代码开发平台

Copyright © 2020  深圳市思泉软件有限公司

在线咨询
 
 

 售前客服

服务热线:0755-86030152
undefined工作时间
周一至周五:8:30-18:00
undefined 联系方式
服务热线:0755-86030152
undefined企业微信
图片1.png

留言提交